福井県立奥越特別支援学校

  • ホーム
  • 新着情報
    • お知らせ
    • 学校行事
    • 小学部
    • 中学部
    • 高等部
    • ザウルスニュース
    • PTA
    • 図書・研究
    • ICT教育
    • 給食・食育
    • 進路
    • 相談支援・交流
  • 学校の紹介
    • 学校長挨拶
    • 学校の特色
    • 施設の概要
    • 校訓・教育目標・校章
    • 学校の沿革
    • 学校評価<スクールプラン>
    • 学校行事年間計画~令和7年度~
    • JKA補助事業完了報告
    • 緊急連絡網メールサービスについて
      • 2.登録方法~メールとアプリ~
      • 3.こんなときはどうする?
  • 学部紹介
    • 高等部の紹介
      • 高等部 使用教科書一覧
    • 小学部の紹介
    • 中学部の紹介
  • P T A
    • いっぽの会
  • 図書・研究
    • おくえつ図書館へようこそ
    • 令和7年度 研究テーマ
  • 保健・給食
    • 給食・食育
  • 書類DLコーナー
  • 生徒支援
    • いじめ防止基本方針
    • 奥越特別支援学校 スマートルール
    • 学校の部活動に係る活動方針
  • 進路支援
    • 高等部卒業時の進路状況
  • 相談支援
    • 教育相談のご案内
  • おくえつスイーツカフェ
    • 手工芸の店 ザウルス
  • このサイトについて
    • ホームページガイドライン
  • サイトマップ
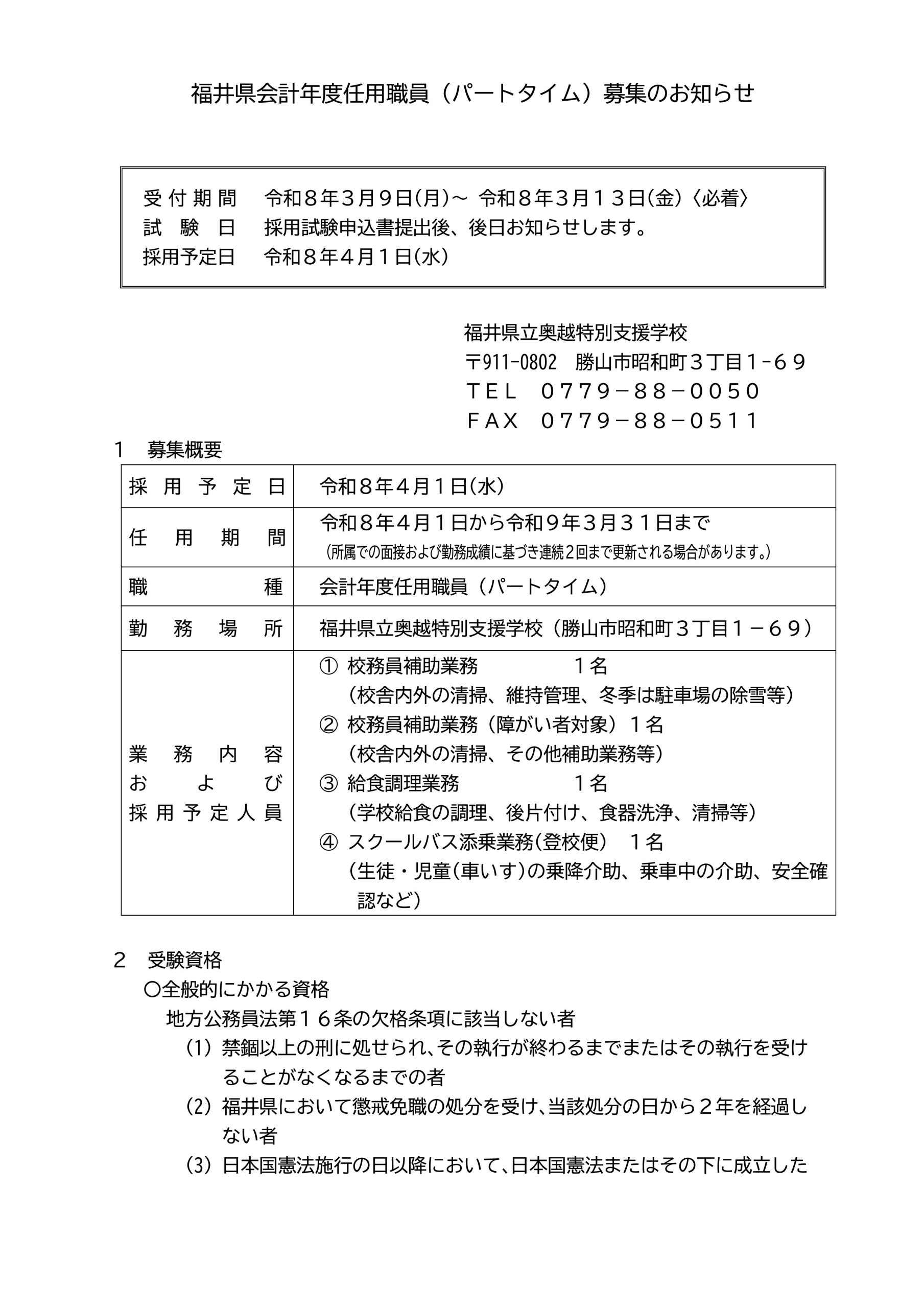
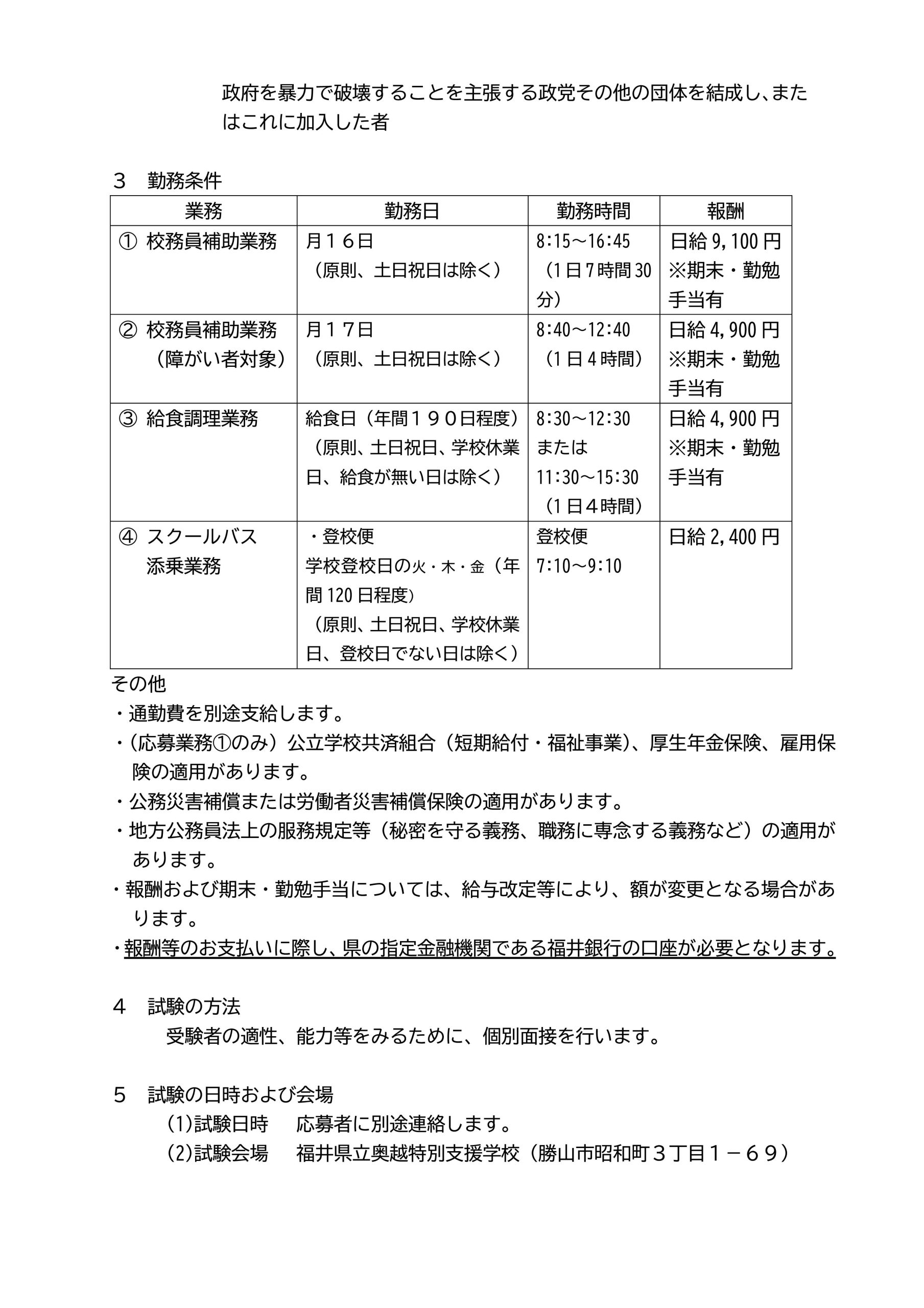
福井県立奥越特別支援学校へようこそ! > 新着情報 > Uncategorized > 令和8年度会計年度任用職員 募集のお知らせ

令和8年度会計年度任用職員 募集のお知らせ

  • 公開済み: 2026年3月9日
  • 更新: 2026年3月9日
  • 作成者: cmsadmin36
  • カテゴリー: Uncategorized, お知らせ
お知らせ・えっちゃん

 

R8採用試験申込書

R8採用試験申込書(障がい者枠)

◆検索

◆New!<新着情報>

  • 令和8年度 入学式が行われました。 2026年4月14日
  • 「ふくい教育チャレンジアワード2025」で本校の取組が表彰されました! 2026年3月18日
  • 交流及び共同学習通信「あしあと」15号を発行しました。 2026年3月10日
  • 令和8年度医ケア看護師 募集のお知らせ 2026年3月10日
  • 令和8年度会計年度任用職員 募集のお知らせ 2026年3月9日
  • 令和7年度 福井県特別支援学校交流スポーツ大会(バスケットボールの部)が行われました。 2026年2月12日
  • 令和7年度 第4回全校集会が行われました。 2026年2月2日
  • 令和7年度高等部後期現場実習が行われました。 2025年12月26日
  • 令和7年度 福井県特別支援学校交流スポーツ大会(バドミントンの部)が行われました。 2025年12月9日
  • 第3回全校集会が行われました。 2025年12月9日
2026年3月
月 火 水 木 金 土 日
 1
2345678
9101112131415
16171819202122
23242526272829
3031  
« 2月   4月 »

◆カテゴリー <新着情報>

  • PTA (3)
  • Uncategorized (4)
  • お知らせ (24)
  • 保健部関係 (1)
  • 学校行事 (12)
  • 小学部 (2)
  • 相談支援・交流 (1)
  • 進路 (4)
  • 高等部 (7)

◆月別<新着情報>

  • 2026年4月 (1)
  • 2026年3月 (4)
  • 2026年2月 (2)
  • 2025年12月 (3)
  • 2025年11月 (2)
  • 2025年10月 (1)
  • 2025年9月 (1)
  • 2025年7月 (4)
  • 2025年6月 (3)
  • 2025年5月 (1)
  • 2025年4月 (2)

◆リンク集

奥越特支のベース、勝山南高等学校 学校安全Web

◆アクセス~GOOGLE MAP

*中部縦貫道勝山ICから車で9分
*えちぜん鉄道:永平寺線、終点勝山駅から徒歩20分。または京福バス勝山-大野線に乗車、サンプラザ前で下車、徒歩で約7分

◆アドレス

奥越ロゴ250

福井県立奥越特別支援学校

〒911-0802
福井県勝山市昭和町3丁目1-69
E-mail:info■okuetsu-sh.ed.jp


注意!:スパム防止のため、@を■で表示してあります。メールフォームは正式アドレスで開きます。

TEL:0779-88-0050
FAX:0779-88-0511

お気軽にお問い合わせください。0779-88-00508:00~18:00[ 土・日・祝日除く ]

本校は、競輪の売上金の一部の補助を受けています
本校は、競輪の売上金の一部の補助を受けています
本校は、競輪の売上金の一部の補助を受けています
Habakiri theme by モンキーレンチ Powered by WordPress
PAGE TOP